Åpenhetsloven
Lov om virksomheters åpenhet og arbeid med grunnleggende menneskerettigheter oganstendige arbeidsforhold, forkortet Åpenhetsloven, ble vedtatt av det norske Stortinget i juni2021. Loven gjelder fra 1. juli 2022.
Åpenhetsloven skal fremme virksomheters respekt for grunnleggende menneskerettigheter og anstendige arbeidsforhold i forbindelse med produksjon av varer og levering av tjenester, og sikre allmennheten tilgang til informasjon om hvordan virksomheter håndterer negative konsekvenser for grunnleggende menneskerettigheter og anstendige arbeidsforhold.
Virksomhetene skal utføre aktsomhetsvurderinger i tråd med OECDs retningslinjer forflernasjonale selskaper.
Loven pålegger virksomheter en informasjonsplikt og en plikt til blant annet å gjennomføre aktsomhetsvurderinger som skal redegjøres for i en rapport som skal publiseres minst en gang i året.
Denne redegjørelsen dekker perioden 01. januar 2025 til 31. desember 2025.
Om Forus Areal AS:
Stavanger-regionens største aktør innen lager- og logistikkeiendom.
Forus Areal AS har en portefølje med 23 eiendommer på til sammen 97.500 m2. I tillegg besitterselskapet en tomtebank på 57.350 m2. Porteføljen har en sammensatt leietakermiks innenfor segmentene lager, logistikk, industri, handel, opplevelse mm. Prosjektene er skreddersydd til våre kunder, enten det er næringsbygg, butikklokaler eller kontorer. Prosjektene skal være attraktive, og alltid ha god beliggenhet.
Vårt mål er å tilby funksjonelle bygg av god kvalitet tilpasset leietakers behov. Vi fokuserer pågodt gjennomtenkte løsninger for dagens marked, i samspill med ledende fagmiljø.
Arbeid internt:
I Forus Areal AS er vi opptatt av at alle ansatte skal oppleve å ha et sikkert og hyggelig arbeidsmiljø. Ved nyansettelser gjennomgås vår HMS-håndbok som innehar all nødvendiginformasjon om våre HMS rutiner, mål og hvordan vi skal drive et systematisk HMS arbeid.
I tillegg tar denne for seg informasjon om vår personalpolitikk og velferdsgoder. I tillegg gjennomføres en opplæring av; «rutine for opplæring av nyansatt» som signeres av begge parter. Rutinen skal sikre at den nyansatte gjøres kjent med å:
- Kjenne lover, forskrifter og etablerte rutiner som gjelder for sitt arbeid
- Medvirke til et sikkert og godt arbeidsmiljø og forhindre skade på det ytre miljø
- Gi uttrykk for behov om kompetanseheving og opplæring
- Få dokumentert opplæring i bruk av elektrisk verktøy/bensindrevet verktøy
- Bruke nødvendig verneutstyr eller andre hjelpemidler
- Underrette arbeidsgiver dersom en blir kjent med trakassering eller diskriminering
- Medvirke ved utarbeiding og gjennomføring av oppfølgingsplaner ved helt eller delvisfravær på grunn av ulykke, sykdom, slitasje e.l.
- Melde ifra til nærmeste overordnede om feil eller mangler
Vi skal også sammen sikre bedriftens materiell og bygninger og forhindre skader på det ytremiljø. Det er viktig for oss å levere god kvalitet på våre oppdrag, og jobber aktivt for at alle i Forus Areal AS skal bidra til stadig forbedring.
Risiko internt:
Risikomomenter knyttet til Forus Areal AS sine ansatte, kan deles i to grupper:
- HMS i hverdagen ute på byggene
- Det psykososiale arbeidsmiljøet; de sosiale, mellommenneskelige og organisatoriske forholdene på arbeidsplassen som påvirker vår arbeidsevne, helse og velferd
I perioden 01. januar til 31. desember 2025 hadde vi 1 personskade;
- Driftstekniker skulle bytte termostat i en panelovn. Kuttet seg på skarp kant når denne skulle tas av.
- Tiltak: ta ned ovnen fra veggen og ta av termostaten når ovnen ligger på gulvet. Har da bedre oversikt og en bedre arbeidsstilling.
Verneombud:
Fra 1. januar 2024 er kravene til verneombud og arbeidsmiljøutvalg endret. Heretter må bedrifter med minst 5 ansatte ha verneombud. Forus Areal AS med 8 ansatte har derfor valgt verneombud for 2 år. Som verneombud har en selvstendig varslingsplikt når det gjelder kritikkverdige forhold knyttet til arbeidsmiljøet – fare for liv og helse – trakassering og diskriminering – skade og sykdom. En skal også kunne være en varslings formidler hvis kolleger ønsker å fremme en sak av tilsvarende karakter via verneombudet. Dersom en kollega hos oss blir diskriminert eller trakassert, plikter alle arbeidstakere å varsle daglig leder eller verneombud.
Tiltak internt:
Årlig gjennomføres medarbeidersamtaler med en oppfølgings- og utviklingsplan. Samtaler utover dette avholdes etter behov.
Det er utarbeidet årshjul for faste møter, både faglig og sosialt. Kommunikasjon og informasjonsflyt har høyt fokus hos oss, noe som også er viktig for å styrke samholdet.
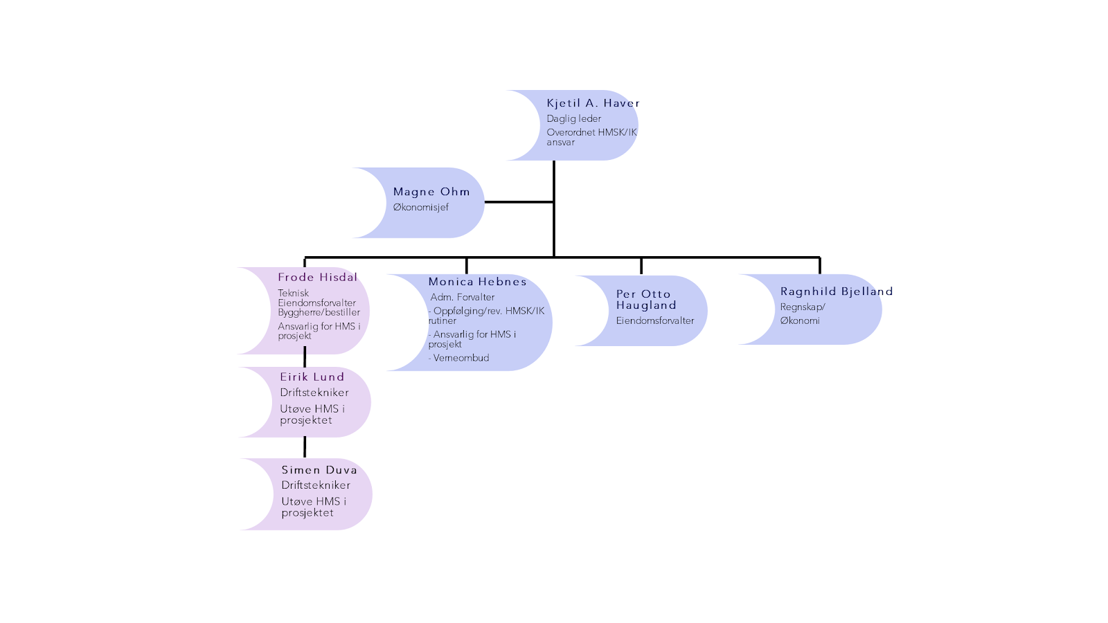
Det er etablert en overordnet risikovurdering og ut i fra dette også laget en handlingsplan foråret. De som har bidratt til utarbeidelsen av både risikovurdering og handlingsplan er dagligleder som har det overordnede ansvaret for HMS og internkontroll, i tillegg til teknisk eiendomsforvalter, driftsteknikere og HMS ansvarlig som har ansvaret for den daglige drift ute på våre bygg.
Risikovurdering og handlingsplan blir gjennomgått og revidert januar hvert år, fortløpende ved behov.
Alle ansatte har tilgang til de enhver tid gjeldende dokumentene.
Før oppstart av nye arbeidsoperasjoner som krever det, blir det laget en Sikker Jobb Analyse,denne utarbeides av alle involverte parter før det aktuelle arbeidet påbegynnes.
For oppfølging av arbeider på byggeplass hvor dette kreves har vi engasjert ekstern HMS-koordinator (KU).
Da blir det også utarbeidet en SHA-plan som sendes ut til alle fag som har arbeider på bygget. Denne blir alle kontaktpersoner hos det enkelte fag/firma bedt om å bekrefte at er mottatt oglest.
HMS-tavle med nødvendig informasjon samt elektronisk mannskapsregistrering (Infobric) blir tilgjengelig på byggeplass der det kreves.
Stoffkartotek oppbevares i den enkelte driftsteknikers bil samt i perm hos HMS-ansvarlig inne på kontoret.
Våre driftsteknikere og teknisk eiendomsforvalter har FSE kurs årlig. Kurset inneholder også førstehjelp og brannslukking. I tillegg har alle ansatte kurs i førstehjelp/hjertestarter og brannslukking.
Fallsikringsseler godkjennes årlig.
Truck har årskontroll og service årlig.
Forvaltningssystem med leietakerportal:
Forus Areal AS bruker Propely som er et forvaltningssystem med leietakerportal. Dette er vårt arbeidsverktøy som daglig brukes til registrering av avvik/oppgaver og dokumenthåndtering ihht. våre rutiner og internkontroll.
Leietakerportalen brukes av våre leietakere som har egne brukere til å registrere sine avvik/oppgaver. De har oversikt og kan følge det enkelte avvik/oppgave i en aktivitetslogg. I tillegg får de også tilgang til nødvendig dokumentasjon og informasjon. Vi jobber stadig med å forbedre leietakerportalen slik at vi kan ivareta våre leietakere på beste måte.
En forbedring denne perioden er at vi har lagt til »Bestill tjeneste-knapp» i portalen hvor dette gir leietakerne mulighet til å bestille vaktmestertjenester ved behov, med prisavklaring før arbeid utføres.
Leverandørkontroll
I vårt arbeide med å utføre aktsomhetsvurderinger og avdekke eventuelle risikomomenter knyttet til disse hos våre leverandører og samarbeidspartnere, har vi som rutine at samtlige må gjennomgå en leverandørkontroll. Ved nye leverandører/samarbeidspartnere blir de kontrollertfortløpende. Aktsomhetsvurderingene er en løpende prosess.
Vi har i denne perioden sendt ut vårt spørreskjema til en ny leverandør/samarbeidspartner som inneholder spørsmål vedrørende:
- StartBANK registrert- HMS og internkontroll
- Åpenhetslovens regler og krav, kjennskap til og følges disse
- Lønnsbetingelser og kontrakt ihht. norsk lov ved bruk av utenlandsk arbeidskraft
- Arbeidstidsordninger AML §10
- Behandling av avvik og uønskede hendelser
- Risikovurderinger
Ved gjennomgang av nye besvarte, ble det ikke avdekket risikomomenter som krever videre utredning.
Vi har i perioden inngått rammeavtale innen fire fagområder som et tiltak for å sikre gode samarbeidspartnere og økonomisk forutsigbarhet.
